| Sign In | Join Free | My insurersguide.com |
|
As a professional and practised manufacturing company, we have buit up a series of workable and effective quality control system. Below are two major quality control inspection:
Incoming Quality Control Inspection
1. Purpose:
Checking all incoming material including sub-contractor provide products to ensure the quality meet requirement and nonconformity is found in time so as to prevent released nonconforming incoming material.
2. Scope:
Incoming materials (Expect some material for mold making and ship-to-stock material), including customer-
supplied material and sub-contactor supplied products
3. Definition: N/A
3.1 RMT: RMT is the short form of Reiving Move Ticket.
3.2 MRB: MRB Store means the rejected area assigned by store.
4. Responsibility:
4.1 IQC is responsible for the inspection and test of all in-coming material and parts.
4.2 Purchasing is responsible for informing non-conforming material to vendors / sub-contractors.
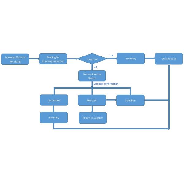
5. IQC Flow Chart

Finished Products Inspection

|
|
|
|
|
|
|
|
|
|
|
|
|
|
|
|
|
|
|
|
Contact Person: MrAndea Electronics